2023年9月份中美欧核准上市的新药中,合计有5款为全世界初次获批的新药。此中,于我国上市的纳鲁索拜单抗,为我国自立研发、全世界规模内首个获批的IgG4亚型全人源抗RANKL(核因子-κB受体活化因子配体)单克隆抗体;于欧盟获批上市的替雷利珠单抗,是我国首个于泰西市场获批的原研PD-1抗体药物。

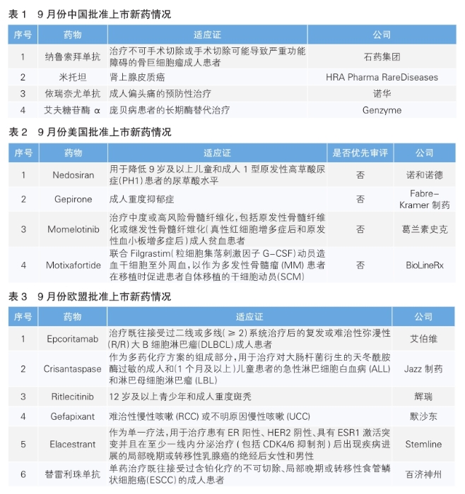
中国上市4款新药
9月份,我国核准了4款新药上市。按照Pharmadigger数据库,纳鲁索拜单抗为我国自立研发且于全世界规模内初次获批上市的新药(详见表1)。
纳鲁索拜单抗是石药集团子公司津曼特生物研发的一款重组全人源抗RANKL单克隆抗体。该药采用皮下打针方式,可经由过程阻断RANKL与破骨细胞前体细胞、破骨细胞、破骨细胞样大小胞等细胞的膜上受体RANK联合,进而按捺RANKL-RANK旌旗灯号通路介导的上述细胞分解成熟与功效活性。该药本次获批上市重要是基在两项要害临床实验,成果显示,纳鲁索拜单抗医治不成切除了或者手术坚苦的骨大小胞瘤具备较好的疗效,同时也体现出了优良的安全性及可控的安全性危害。于纳鲁索拜单抗上市前,地舒单抗是全世界独一一款RANKL按捺剂(IgG2亚型),纳鲁索拜单抗是首个IgG4亚型全人源抗RANKL单抗。
米托坦是HRA Pharma Rare Diseases公司开发的一种肾上腺细胞毒性活性物资,可按捺肾上腺皮质孕育发生皮质类固醇激素。对于米托坦作用方式的研究发明,该药有两个重要的生物学效应:一是经由过程线粒体转变及按捺甾醇-O-酰基转移酶1的活性,对于肾上腺皮质细胞孕育发生直接的细胞毒性作用;二是经由过程转变皮质醇的外周朝谢并直接按捺肾上腺皮质排泄皮质类固醇,来按捺皮质类固醇的合成。
依瑞奈尤单抗是诺华研发的首个靶向作用在CGRP受体的全人源单克隆抗体,在2018年5月获美国食物药品治理局(FDA)核准上市,用在预防成人偏头痛,今后接踵于欧盟及日本获批。2021年3月,诺华公布名为DRAGON的Ⅲ期临床实验取患上踊跃成果,到达重要尽头。成果显示,依瑞奈尤单抗医治组于12周双盲医治期末了4周比拟基线削减每个月偏头痛天数(MMD)显著优在慰藉剂组。
艾夫糖苷酶α是赛诺菲旗下Genzyme公司研发的一种酶替换药物,可以靶向6-磷酸甘露糖受体,从而改善酸性α葡萄糖苷酶(GAA)向肌肉细胞的递送,使过剩的糖原患上以分化,削减对于庞贝病患者肌肉细胞的毁伤。该药此前在2021年8月及2022年6月于美国及欧盟获批上市。
美国上市4款新药
9月份,美国核准上市4款新药,按照Pharmadigger数据库,均为全世界初次核准(详见表2)。
Nedosiran是诺及诺德经由过程收购Dicerna制药公司得到的一种RNAi疗法,用在医治原发性高草酸尿症。该药物经由过程按捺肝乳酸脱氢酶(LDH)的表达,削减草酸盐的过分天生。草酸盐过多堆集可致使肾结石、肾钙质冷静症及慢性肾病。本次FDA核准基在名为PHYOXTM2的Ⅱ期临床实验及正于举行中的名为PHYOXTM3的Ⅲ期临床实验的中期数据。成果显示,PHYOXTM2到达重要尽头,接管Nedosiran的患者从第90天至第180天的24小时尿草酸分泌量与基线相较显著削减。
Gepirone是Fabre-Kramer公司开发的一种立异口服血清素(5HT)1A受体冲动剂,用在医治成人重度抑郁症。该药本次获批基在两项随机双盲、慰藉剂比照的要害性临床实验,成果显示,与慰藉剂比拟,Gepirone显著改善了患者的汉密尔顿抑郁量表(HAMD-17)总分。
Momelotinib是Sierra Oncology公司开发的JAK按捺剂。2022年7月,GSK公布完成对于Sierra Oncology公司的收购,得到这款于研药物的开发权益。于医治骨髓纤维化患者的一项要害性Ⅲ期临床实验中,Momelotinib到达所有重要及要害次要尽头,医治24周时,Momelotinib医治组于减缓症状、脾脏应对及节制血虚方面较比照组具备统计学显著性的改善,且这一改善具备临床价值。
Motixafortide是BioLineRx公司研发的一款立异CXCR4按捺剂。该药本次获批是基在名为GENESIS的Ⅲ期临床实验,成果显示于非格司亭(Filgrastim) 的基础上加用Motixafortide,使年夜大都患者可以或许于单次给药中实现收罗≥600万个造血干细胞的方针,且该药物与非格司亭组合显示了优良的耐受性以和安全性特性。Motixafortide是10年来首个于高发性骨髓瘤干细胞带动方面得到FDA核准的立异药物。
欧盟上市6款新药
9月份,欧盟核准了6款新药上市,按照Pharmadigger数据库,均非全世界初次核准(详见表3)。
Epcoritamab是艾伯维研发的一种IgG1双特异性抗体,采用Genmab的DuoBody-CD3技能选择性地指导细胞毒性T细胞对于方针细胞类型孕育发生免疫反映。它同时联合T细胞上的CD3及B细胞上的CD20,并激发T细胞介导的CD20+细胞杀伤。Epcoritamab此前已经在本年5月于美国获批上市。
Crisantaspase是Jazz制药研发的一种源自欧文氏菌的新型天冬酰胺酶,经由过程催化L-天冬酰胺转化为天冬氨酸及氨的反映来耗损血浆中的天冬酰胺。该药物采用了新一代重组技能举行开发,其安全性与其他天冬酰胺酶制剂相一致。L-天冬酰胺是一种主要的氨基酸,其缺少会致使白血病细胞没法得到充足的养分,从而选择性地杀死这些细胞。Crisantaspase此前已经在2021年6月于美国获批上市。
Ritlecitinib是辉瑞研发的一款逐日1次的口服特异性Janus激酶3(JAK3)按捺剂,可阻断致使斑秃的旌旗灯号份子及免疫细胞活性,从而按捺免疫体系杀伤毛囊细胞,以到达医治斑秃的目的。该药本次获批是基在名为ALLEGRO的Ⅱb/Ⅲ期临床实验,成果显示,逐日服用50mg Ritlecitinib医治24周后,约15%的患者到达头外相发笼罩率≥90%,显著高在慰藉剂组。该药此前在本年6月于美国获批上市。
Gefapixant是默沙东研发的选择性P2X3受体拮抗剂,P2X3受体属在嘌呤类受体家族中的配体门控离子通道。研究注解,P2X3受体的过分活化与觉得神经元的超敏化有关。气道及肺部神经元于毁伤或者传染引起的环境下会呈现超敏反映,致使过分、连续及频仍的咳嗽。此外,P2X3受体还有特异性地表达在低级感触感染神经元上,于其高表达及激活的环境下,可以致使慢性痛苦悲伤模子动物中的痛觉敏化,从而影响心理性及病理性痛觉调治。该药此前已经在2022年1月于日本获批上市。
Elacestrant是Stemline研发的口服选择性雌激素受体降解剂。本次获批是基在名为EMERALD的Ⅲ期临床实验,成果显示,与尺度医治比拟,接管Elacestrant医治的患者无进展保存期具备显著的统计学意义。该药此前已经在本年1月于美国获批上市。
替雷利珠单抗是百济神州自立研发的PD-1抗体,本次获批是中国原研PD-1抗体药物初次于泰西市场得到核准。该药本次获批基在名为RATIONALE 302的临床研究,成果显示,替雷利珠单抗医治组与化疗组比拟,患者具备显著统计学和临床意义的总保存期(OS)获益,中位数OS别离为8.6及6.3个月。此外,美国FDA也已经经受理替雷利珠单抗的一项上市许可申请,用在一线医治不成切除了的局部晚期、复发或者转移性的ESCC患者。该药此前已经在2019年于中国获批上市。
(注:本文中的新药别离按中国、美国、欧盟三地新份子实体或者生物药初次NDA/BLA来统计,一些药物起首于美国上市后初次于中国或者欧盟上市时也会纳入统计)
从“经验主导”到“数智化立异” AI赋能中医药焕发时代生气希望
AI与中医药的深度交融,已经开启传统医学现代化转型的极新篇章。从机理阐释到智能组方,从精准质控到聪明出产,一个完备的数智化中药财产生态正于加快形成。瞻望将来,惟有对峙守正立异,构建起政... 2026-03-19 13:57
1月份中美欧核准上市新药盘货 我国自立研发的四款新药于全世界规模内初次获批上市
1月份中美欧核准上市的新药中,中国核准的新药数目至多,为7款;美国核准1款;欧盟核准6款新药上市。中国核准7款新药上市1月份,我国共核准7款新药上市(详见表1)。按照Pharmadigger数据库 2026-03-13 09:27-jinnianhui官网 - 金年会
粤公网安备 44011202003184号